Subrogation & Recovery

Cozen O’Connor founded the subrogation and recovery practice in the early 1970s and remains the world’s leading subrogation and recovery law firm. Our team of more than 100 attorneys represents the largest insurers and reinsurers in the United States, Canada, and other international venues. In addition to representing the insurance industry, we handle self-insured recovery claims for many Fortune 500. From 2017 through 2020, we recovered a total of $940 million for our clients.

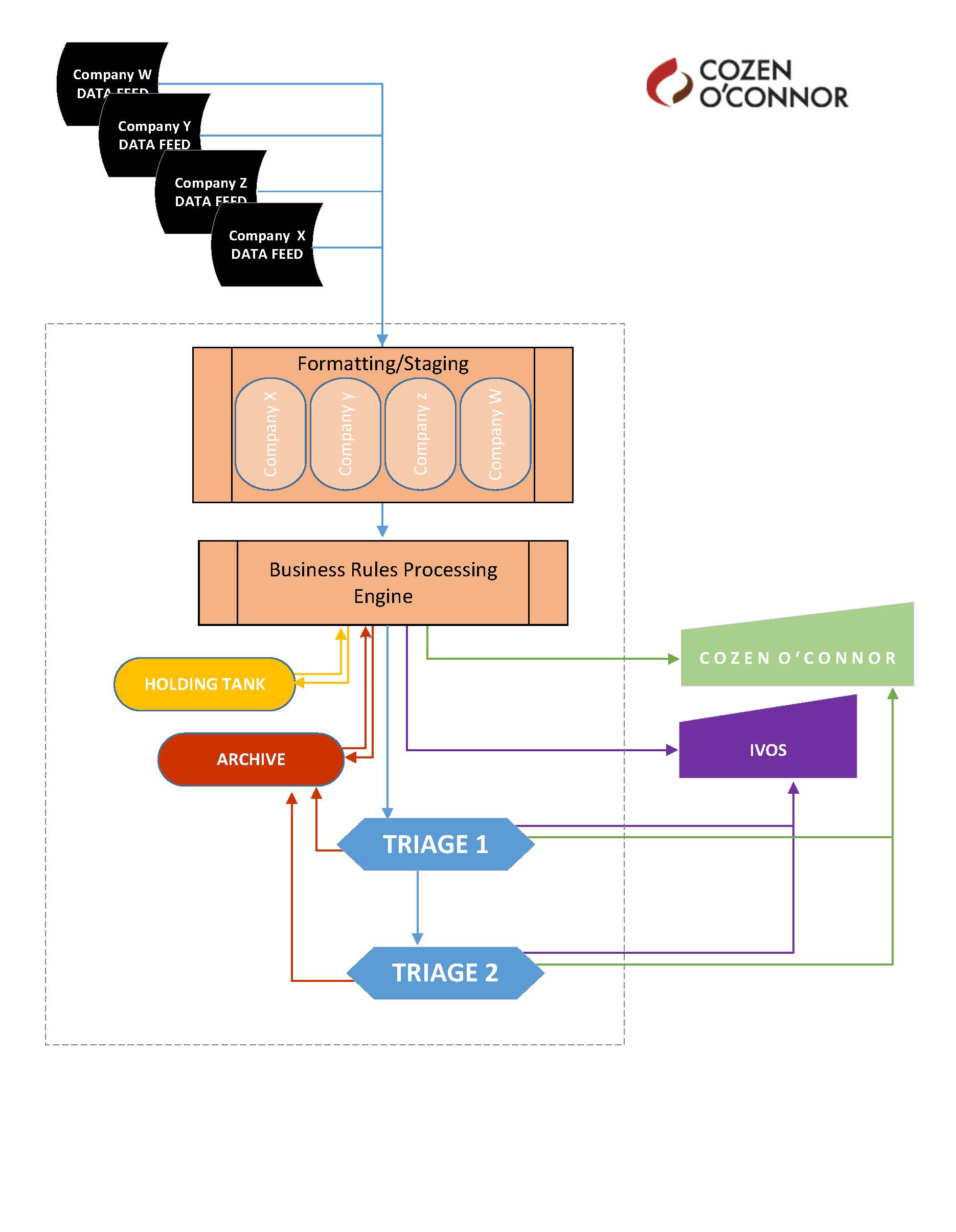
In a field as distinctive and technical as subrogation, experience is the difference between success and failure. The foundation of an effective subrogation and recovery program is having a process in place to conduct timely, accurate, and cost-effective investigations. Because catastrophe can strike at any moment, our attorneys are available around the clock via a subrogation hotline. We can coordinate a thorough investigation into the causes of a major loss within 24 to 48 hours of notification. When warranted, our attorneys are on site to interview witnesses, liaise with public authorities, and identify, preserve, and analyze relevant physical evidence. By performing activities that otherwise would be outsourced to hourly fee consultants as part of our contingent-fee services, we reduce investigation expenses. When retention of forensic experts is authorized by our clients, we work closely with those experts to establish a complete scientific understanding of the causes of the loss.

We can respond to events whenever and wherever they arise. Firm attorneys are licensed in all 51 U.S. jurisdictions, including the District of Columbia, as well as Canada, Germany, China, and various international jurisdictions. Moreover, the firm has partnerships with experienced insurance litigation firms throughout the world. We are able to handle complex multijurisdictional losses, and are at the forefront of spotting new trends, especially regarding repetitive failures in product liability claims.

In addition to our broad geographic reach, we have formed subject matter task forces in numerous industry sectors and lines of business. Through repeated prosecution of similar claims, our task forces are able to develop comprehensive electronic databases of technical and forensic information, which can then be used to accelerate and maximize recoveries.

Clients are able to independently review real-time information about all of their claims using the firm’s highly secure web-based data management system. In addition to narrative reports from our attorneys, we also provide monthly and quarterly electronic claim database management reports. To ensure individual attention is given to specific client needs, we meet with clients on a regular basis to review pending and recently closed claims and confirm compliance with all reporting and budgetary requirements.

Our claim portfolio includes losses ranging from hundreds of millions of dollars to those involving several thousand dollars. Firm attorneys are assigned to handle all large losses, while recovery analysts at our subsidiaries, National Subrogation Services and Maritime Subrogation Services, are responsible for perfecting recoveries for smaller and moderate sized losses.

SERVICES

  • Pursue claims on behalf of property and other first- and third-party underwriters with losses incurred as a result of fires, explosions, structural collapses, machinery and equipment failures, transportation and logistics accidents, gas and water leaks, and natural catastrophes, including wildfires, windstorms, and floods
  • Serve insurers writing for specialized sectors such as the energy and petrochemical, construction, product liability, fidelity and surety, environmental, maritime, and other lines of business
  • Operate a 24-hour subrogation hotline for clients to report losses
  • Conduct timely and accurate investigation and analysis of losses for subrogation and recovery potential, including on-site investigation by the firm’s attorneys
  • Pursue subrogation and recovery claims against responsible tortfeasors and other culpable third parties in state and federal courts throughout the country, as well as in over 50 international venues
  • Provide access to our secure subrogation claims database that provides information about all pending and closed subrogation claims, such as status, work stage, loss description, responsible parties, and financial data, including projected and realized recoveries
  • Allow access to our proprietary subrogation and recovery electronic library, including numerous jurisdictional comparative charts, international law digests, and over 400 papers and reference materials authored by our attorneys on a wide spectrum of insurance, subrogation, and liability issues
  • Conduct client training sessions to update our clients  about legal and technical developments in the subrogation industry

 

CLIENTS

We represent primary insurers, reinsurers, self-insurers, insurance syndicates, third-party administrators, managing general agents, insurance brokers and agents, and independent adjustment companies. Client references are available upon request and include most of the largest property & casualty underwriters in the United States and internationally.

TEAM

Cozen O’Connor’s subrogation and recovery team includes top trial lawyers and prominent industry innovators in this highly specialized field. We are nationally ranked by Chambers and Partners. Senior members of the team have and continue to hold leadership positions with the Property Loss Research Bureau, the Loss Executives Association, the National Association of Subrogation Professionals, and other insurance trade associations. Our attorneys publish and lecture extensively on subrogation and recovery, and are frequently called upon to provide commentary on new developments.

Our objective, as subrogation and recovery counsel, is to identify, develop, and successfully prosecute actionable claims based on thorough analysis of potential third party responsibility. We pursue every loss with subrogation potential. At the same time, we strive to expeditiously recommend closing of non-viable claims; there is an incremental cost to insurers in keeping unmeritorious claims open. To further reduce clients’ legal expenses, Cozen O’Connor’s subrogation practice is structured to operate on a contingency fee basis. This enables us to handle claims creatively and aggressively without exposing our clients to significant out-of-pocket fees.

Cozen O’Connor is the world’s leading subrogation and recovery law firm.

We founded our subrogation and recovery practice in 1970 and have been at the forefront of this dynamic area ever since, representing most industry-leading P&C insurers, together with multiple syndicates, third-party administrators, managing general agents and self-insured companies.

Why do the largest insurers in the United States, Canada and the London Market trust us with their subrogation and recovery claims?
  • More than $2B recovered from 2020 to date.
  • 225+ top trial lawyers, recovery analysts, paralegals and subrogation tech coordinators, licensed and/or handling claims throughout all 50 US states, D.C. and Puerto Rico, and all 10 CN provinces.
  • Unparalleled record of success in handling complex industrial, commercial and personal lines claims, including catastrophic mass tort events nationwide.
  • Best-in-class proprietary predictive analytics technology to immediately identify all subrogation opportunities for high volume/low severity property and auto claims.
  • Real-time customized management level reporting on all claims together with detailed narrative using proprietary STAR “Subrogation Technical Advisory Report” reports from our handling attorneys and analysts.
  • Tailored staffing for large losses handled by firm attorneys and for moderate losses handled by recovery analysts at our fully integrated subsidiary, National Subrogation Services.
  • More than $2B
    recovered from
    2020 to date
    SubroScholar™ utilization by our clients, consisting of our proprietary electronic library with numerous 50-state jurisdiction comparative charts and actionable reference materials authored by our attorneys on a broad spectrum of insurance and subrogation issues.
  • Unrivaled national network of forensic consultants.
  • Innovative contingent fee structures.

Relentless Focus

Our success rests on two pillars: personnel and technology. In a complex and technical domain such as subrogation, experience often is the difference between success and failure. For decades, Cozen O’Connor and National Subrogation Services have successfully handled tens of thousands of subrogation claims, setting the standard of excellence in the subrogation industry.

How do we consistently achieve extraordinary results for our clients?
  • All claims with potential are identified and aggressively pursued; there are no missed opportunities. All non-viable claims are archived without expending client resources.
  • Exclusive claim databases, including comprehensive tracking of systemic product failures/product recalls with associated technical and forensic details.
  • Proprietary predictive analytics programs and workflow processes which are uniquely designed to maximize recoveries and increase the value of our services to our clients.
  • Standing subject matter task forces for numerous industry sectors and lines of business to reduce learning curves and accelerate recoveries.
  • Immediate deployment of resources when a casualty event occurs with the capability to launch and coordinate a site investigation into the cause of a major loss within 24 to 48 hours of notification.
  • Emphasis on identifying repetitive failure claims, which are handled through mass tort and subrogation industry class actions to reduce expense and optimize recovery potential.
  • Building deep relationships with our clients through an ongoing dialogue; we continually curate our subrogation services to fit our clients’ business objectives.
  • Cozen O’Connor: 30+ US offices and 3 CN offices; NSS: Recovery Specialists located in 26+ states. Combined resources provide for an unmatched, comprehensive US and CN geographic footprint, with proximity to any location in North America where a loss may occur.

Cutting Edge Technology

SubroSpeed™, our industry-leading predictive analytics engine combines our expertise with the latest generation proprietary technology to mine, evaluate, and score individual claims.

SubroSpeed™ is designed to process both structured and unstructured data for claim volumes of the highest magnitude.

Highly secure web-based claims management system enables our clients to access and manage real time information for all pending and closed claims.

Our subrogation group uses STAR (Subrogation Technical Analysis Report), a proprietary reporting system, to streamline reporting critical case events to our clients. We also employ AI-driven tools to streamline routine tasks and conduct legal research and large-scale document reviews.

Joseph F. Rich serves as Chair for Subrogation Technology & Innovation within the Subrogation Department. In this role, Joe works to identify cutting-edge technologies, customizable tools, and workflows that can lead to better results and efficiencies for our clients.

Subro Leadership

Our leadership in the subrogation and recovery practice area has long been recognized by our peers and within the insurance industry.

Our credentials include: a former National Association of Subrogation Professionals (NASP) President; (Elliott R. Feldman); present and former NASP board members; (Joseph F. Rich and Philip T. Caroll); regular presenters at industry conferences including the PLRB (2023 Top Presenter Award), LEA, NASP, and various others.

  • Our lawyers have been recognized by The Best Lawyers in America©, Super Lawyers, and other lawyer rating services.
  • Our lawyers provide insightful monthly training sessions to a variety of insurance clients, including Allstate, Hartford, Liberty Mutual, Nationwide, Zurich, and numerous others.
  • Cozen O’Connor is nationally ranked by Chambers and Partners.
  • Our CE/CLE approved monthly webinars hosted in the United States and Canada, focus on a wide spectrum of cutting-edge claims, legal, and forensic recovery and claims issues. These have been attended by countless professionals, and private client training is available upon request.
  • We employ a diverse complement of attorneys and staff, and strive to foster greater inclusion in the legal profession. Learn more about Cozen O’Connor’s Firm Culture here.

Events & Seminars

Upcoming Events

Inadvertent Range Activation: Subrogation Handling, Investigation, and Strategy

April 30, 2026 - Webinar

Nathaniel Simons, Cameron D. Young, and Taylor Bendt of Talbott Associates will present a Cozen O'Connor webinar titled "Inadvertent Range Activation: Subrogation Handling, Investigation, and Strategy."

The Attorney Disciplinary System in New Jersey and How To Avoid It

April 14, 2026 - Webinar

Daniel Q. Harrington will present "The Attorney Disciplinary System in New Jersey and How To Avoid It" at the Camden County Bar Association's Spring "All You Can CLE" virtual seminar.

Past Events

The Insured’s Role in Subrogation

March 26, 2026 - Webinar

2026 CLM Annual Conference

March 25, 2026 - Orlando, FL

When Does a Case Have Subrogation Potential?

March 23, 2026 - National Harbor, MD

Spontaneous Combustion Fires

December 11, 2025 - Webinar

Professionalism Outside the Courtroom

November 18, 2025 - Camden, NJ

Choosing the Right Fire Investigator

November 13, 2025 - Webinar

NASP 2025 Annual Conference

October 26, 2025 - San Diego, CA

Identifying Claims with Subrogation Potential

June 24, 2025 - Glendale, AZ

Adding Value and Subrogation

May 16, 2025 - Boca Raton, FL

Expert Witness Courtroom Testimony

April 06, 2025 - Atlantic City, NJ

2025 NASP Spring Conference

April 03, 2025 - Nashville, TN

PLRB 2025 Claims Conference & Insurance Services Expo

March 30, 2025 - Indianapolis, IN

Courtroom Testimony Considerations

March 20, 2025 - San Marcos, TX

Ethics in Electrical Engineering

November 01, 2024 - San Diego, CA

NASP 2024 Annual Conference

October 27, 2024 - Phoenix, AZ

Product Liability in Canada and Quebec

October 08, 2024 - Webinar

Generative AI Best Practices for Law Firms

September 05, 2024 - Chicago, IL

Subrogation on the Roof

August 22, 2024 - Webinar

Live Burn and Education Seminar

June 18, 2024 - Twin Lakes, WI

Lightning-Induced CSST Fire Claims & Litigation

April 10, 2024 - Las Vegas, NV

2024 NASP Spring Conference

March 21, 2024 - Hershey, PA

Complex Claims & Litigation Forum 2024

February 27, 2024 - Las Vegas, NV

2024 Utah IAAI Chapter Conference

February 26, 2024 - Wendover, Nevada

2024 WIND Conference

January 31, 2024 - Orlando, FL

Boilers, Blowouts & Booms - Oh My!

November 30, 2023 - Webinar

NASP 2023 Annual Conference

November 05, 2023 - Colorado Springs, CO

Evidence - A Day in the Life

June 08, 2023 - Webinar

Spontaneous Combustion

April 20, 2023 - Webinar

Florida HB 837

April 06, 2023 - Webinar

Negotiating Subrogation Settlements

March 20, 2023 - Orlando, FL

NASP 2023 Spring Conference

February 16, 2023 - Amelia Island, FL

NASP 2022 Annual Conference

November 06, 2022 - Marco Island, FL

Up in Smoke…Burn Testing in Fire Cases

September 27, 2022 - Webinar

Subrogation Price is Right

July 13, 2022 - Webinar

2022 Omaha Subrogation Seminar

June 22, 2022 - Omaha, NE

Ethical Issues in Subrogation Claims 2022

April 05, 2022 - San Antonio, TX.

Vetting the Expert

March 10, 2022 - Webinar

Intercompany Arbitration - Basic Concepts

February 17, 2022 - Webinar

NASP 2021 Annual Conference

November 08, 2021 - Virtual Conference

Ethical Issues in Subrogation Claims

August 24, 2021 - Webinar

Publications

Publication Filter



In The News

Subrogation Trends

November 14, 2022

Contacts

Kevin J. Hughes

Co-Chair, Subrogation & Recovery Department

khughes@cozen.com

(215) 665-2739

Howard D. Maycon

Co-Chair, Subrogation & Recovery Department
Chair, Subrogation & Recovery, Western Region

hmaycon@cozen.com

(213) 892-7908

Mark S. Anderson

Chair, Subrogation & Recovery, Northwest Region
Co-Vice Chair, Subrogation & Recovery Department

manderson@cozen.com

(206) 224-1247

Cozen O’Connor/National Subrogation Services Directory for Urgent Assignments
For Your Large Property Losses

Geographic Markets

NSS has a long standing relationship with Lloyd’s/London market partnering with numerous companies, syndicates and third party administrators.

Task Forces

Consumer Appliance Task Force

CSST Task Force

CyberSubro℠

Energy Task Force

Flood Task Force

Marine Task Force

Material Failure Task Force

Tech Toys and Products Task Force

Wildfire Task Force

Additional Languages

Related Blogs

Upcoming Event:

Inadvertent Range Activation: Subrogation Handling, Investigation, and Strategy

Webinar 04/30/2026

Nathaniel Simons, Cameron D. Young, and Taylor Bendt of Talbott Associates will present a Cozen O'Connor webinar titled "Inadvertent Range Activation: Subrogation Handling, Investigation, and Strategy."

Event Details

    People

    National Subrogation Services

     

    Jerry Nolan
    Co-Director
    P (516) 949-3624
    Email
     
     

    Dan D’Imperio
    Co-Director
    P (215) 665-3716
    Email
     

    Joe Minnella
    Assistant Director
    P (484) 393-3164
    Email
     

    Small to Moderate Claims:

    • Property
    • Auto - PIP, Med Pay
    • Inland Marine
    • Workers Comp

    Resource Updates

    Back to Basics: Key Steps for New Losses

    In this episode of Subro on the Go, regular co-hosts, David Brisco (San Diego) and Joe Rich (Miami) are...

    When Trees Attack: Subrogation Strategies for Fallen Tree Claims

    Natalie Keusseyan, Jennifer Carosi, and Michael-Gerold Neumann of Forstmeister Consultants LLC will present...

    Back to Basics: Key Steps for New Losses [Blog Post]

    In this episode of Subro on the Go, regular co-hosts, David Brisco (San Diego) and Joe Rich (Miami) are joined by Joseph Duque (San Diego) to commence our Back to Basi...